导 语
卫健委最新绩效考核方案,这些指标监测导向影响所有医护人员!
5月31日,国家卫健委发布《国家卫生健康委办公厅关于印发国家三级公立医院绩效考核操作手册(2019版)的通知》。
早在今年1月份,国务院办公厅就发布了《国务院办公厅关于加强三级公立医院绩效考核工作的意见》。
《意见》指出,2019年6月底前,各省份建立省级绩效考核信息系统,与全国三级公立医院绩效考核信息系统互联互通,以数据信息考核为主,必要现场复核为辅,利用“互联网+考核”的方式采集客观考核数据,开展三级公立医院绩效考核工作。此次《操作手册》的发布,为落实《意见》科学的开展三级公立医院绩效考核工作细化了路径。
还有一个月的时间,全国三级公立医院都需要正式开展绩效考核工作,这些绩效考核指标也开始对全国的三级医院形成约束。此外,三级公立医院绩效考核工作按照年度实施,2019年12月底前完成第一次全国三级公立医院绩效考核工作。
绩效考核数据如何采集
《意见》指出,相关资料和数据优先采用国家卫生健康委、国家发展改革委官方渠道的有关信息。不能获取的,由医院通过绩效考核信息系统报送。
数据来源:
1、国家卫生健康委已采集的数据,如医院财务年报系统、国家医疗机构、医师、护士电子化注册系统等数据;
2、相关单位已收集的数据,如国家卫生健康委医管中心的满意度调查平台、国家医学考试中心、医院研究所等相关工作数据;
3、国家卫生健康委质量监测系统、病案管理质量控制中心、DRG质控中心、国家临检中心等;
4、医院填报的数据。
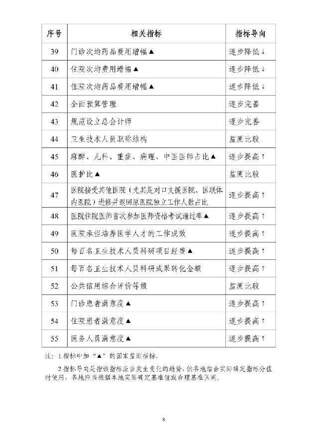
绩效考核指标及指标导向
国家卫健委此次的工作目标主要是——通过绩效考核,推动三级公立医院在发展方式上由规模扩张型转向质量效益型。
《意见》提出,到2020年,基本建立较为完善的三级公立医院绩效考核体系,三级公立医院功能定位进一步落实,内部管理更加规范,医疗服务整体效率有效提升,分级诊疗制度更加完善。
针对55个三级指标,国家卫健委提出了逐步提高、逐步降低与监测比较三种导向。



在手册后面,对于这55个指标,国家卫健委都给出了相应的定义、计算方法、说明和意义解读,在指标意义的解读中,可以看出一些政策导向。
患者持续下沉基层
就三级医院下转患者人次数(门急诊、住院),国家卫健委要求这一数字逐渐提高——重点考核年度三级公立医院向二级医院或者基层医疗机构下转的患者人次数,包括门急诊、住院患者。
从相关部门多次发布的文件不难看出,政策提倡分级诊疗、双向转诊,纾解大医院压力,要求三级医院调整功能定位,重点关注疑难杂症。
《中共中央国务院关于卫生改革与发展的决定》首次提出建立双向转诊制度。除双向转诊制度,国家还希望通过医联体建设真正实现分级诊疗。
国务院办公厅《关于推进分级诊疗制度建设的指导意见》、国务院《关于印发“十三五”深化医药卫生体制改革规划的通知》和《关于推进医疗联合体建设和发展的指导意见》等一系列文件提出,2017年,全面启动多种形式的医联体建设试点,三级公立医院要全部参与并发挥引领作用,综合医改试点省份每个地市以及分级诊疗试点城市至少建成一个有明显成效的医联体。
政策要求到2020年,所有二级公立医院和政府办基层医疗卫生机构全部参与医联体。三级医院应当根据功能定位,重点收治疑难复杂疾病和疾病的急性期患者,将适宜患者向下转诊,以提高医疗资源利用效率。
医联体遍地开花
在手册中,国家卫健委还点名了4种医联体——目前医联体主要有四种组织模式:
一是医疗集团,在设区的市级以上城市,由三级公立医院或者业务能力较强的医院牵头,联合社区卫生服务机构、护理院、专业康复机构等,形成资源共享、分工协作的管理模式。
二是医疗共同体,以县级医院为龙头、乡镇卫生院为枢纽、村卫生室为基础的县乡一体化管理,与乡村一体化管理有效衔接。
三是专科联盟,医疗机构之间以专科协作为纽带形成联合体。
四是远程医疗协作网,由牵头单位与基层、偏远和欠发达地区医疗机构建立远程医疗服务网络。
其实,一段时间以来,政策层面一直在释放利好基层的信息。
一、5月22日,国务院总理主持召开国务院常务会议,会议确定,政府对社会办医区域总量和空间布局不作规划限制。允许在职或停薪留职医务人员申办医疗机构。
二、日前,国家卫生健康委、国家发展改革委、财政部、人力资源社会保障部和国家医保局制定了《关于开展促进诊所发展试点的意见》(以下简称《意见》)。
《意见》指出,计划利用2年时间,在北京、沈阳、上海、南京、杭州、武汉、广州、深圳、成都、西安等10个城市开展诊所建设试点工作。
根据试点经验完善诊所建设与管理政策——将诊所由执业许可改为备案制管理,修订诊所基本标准,从重点审核设备设施等硬件调整为对医师资质和能力的审核。
三、5月22日,医政医管局发布文件《关于开展城市医疗联合体建设试点工作的通知》(以下简称《通知》)。
《通知》明确了未来的工作目标:到2019年底,100个试点城市全面启动城市医联体网格化布局与管理,每个试点城市至少建成一个有明显成效的医联体,初步形成以城市三级医院牵头、基层医疗机构为基础,康复、护理等其他医疗机构参加的医联体管理模式。
到2020年,100个试点城市形成医联体网格化布局,取得明显成效。
四、5月28日,国家卫健委发布《关于推进紧密型县域医疗卫生共同体建设的通知》(以下简称《通知》)。
《通知》明确,到2020年底,在500个县(含县级市、市辖区,下同)初步建成目标明确、权责清晰、分工协作的新型县域医疗卫生服务体系,逐步形成服务、责任、利益、管理的共同体。
其实早在2017年4月,国务院办公厅就印发了《关于推动医疗联合体建设和发展的指导意见》(国办发〔2017〕32号),明确要在县域组建医疗共同体,逐步实现区域内医疗资源共享,进一步提升基层服务能力,推动形成基层首诊、双向转诊、急慢分治、上下联动的分级诊疗模式。
经过近两年的改革实践,目前,全国已组建3000余个县域医疗共同体。
基层药品市场兴起
不难看出,无论是放开社会办医,放宽诊所开办条件;还是在100个城市建设医联体,在500个县建立县域医疗卫生服务体系,国家都旨在培养社会和基层医疗力量,可见,随着双保合一,基层医疗崛起,基层用药市场也将随之放量。
此前,有学者对基层用药的畅销品种进行分析,乡镇卫生院的品种主要集中在全科用药、抗感染药、心脑血管用药等常见病、多发病品种,前十名主要为注射剂品种;其中,化学药品种均为生产厂家较多、竞争激烈的普药,而中成药主要以独家或类独家的品种为主。可见,以上品种都将持续迎来利好。